一、招标概况
中元建设科技有限责任公司受松滋金松工业投资开发有限公司的委托,以公开招标的方式就松滋市临港工业园扩园(二期)建设项目二标段工程总承(F+EPC)
进行公开招标。
本项目于2023年05月29日在湖北省电子招投标交易平台发布招标公告,2023年06月29日在松滋市开标室(1)开标,并于2023年06月29日完成评标工作。根据评标委员会提交的报告,松滋金松工业投资开发有限公司已经确认评标结果,现进行评标结果公示。
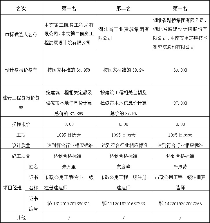
二、评标结果

三、公示时间
公示期为2023年07月01日至2023年07月03日(北京时间)。
四、异议与投诉
投标人或者其他利害关系人对结果有异议的,应在结果公示期内以书面形式向招标人提出,招标人将自收到异议之日起3日内作出书面答复。作出答复前,将暂停招投标活动。投标人或者其他利害关系人对招标人答复仍持有异议的,应当在收到答复之日起10内内持招标人的答复及投诉书,向行业主管部门或公共资源交易综合监管机构提出投诉。
五、联系方式
1、招标人:松滋金松工业投资开发有限公司
地址:松滋市新江口街道东城大道2-2号
联系人:刘雅兰
联系电话:0716-6226466
2、招标代理机构:中元建设科技有限责任公司
地址:松滋市二环南路东方明珠小区3#楼
联系人:蹇清华
联系电话:15926602314
3、行业主管部门:松滋市住房和城乡建设局
地址:松滋市建设路30号
联系人:赵磊
联系方式:0716-6226919
4、公共资源交易综合监管机构:松滋市公共资源交易监督管理局
地址:松滋市政务服务中心三楼
联系人:裴旭东
联系方式:0716-6315335