一、招标概况
松滋市服装产业园(B区)职工宿舍建设项目监理于2019年11月27日向被邀请单位发出投标邀请,2019年12月03日在sunbet申愽官网开评标室开标。根据评标小组提交的评标报告,松滋金松工业投资开发有限公司已经确认评标结果,现进行中标候选人公示。
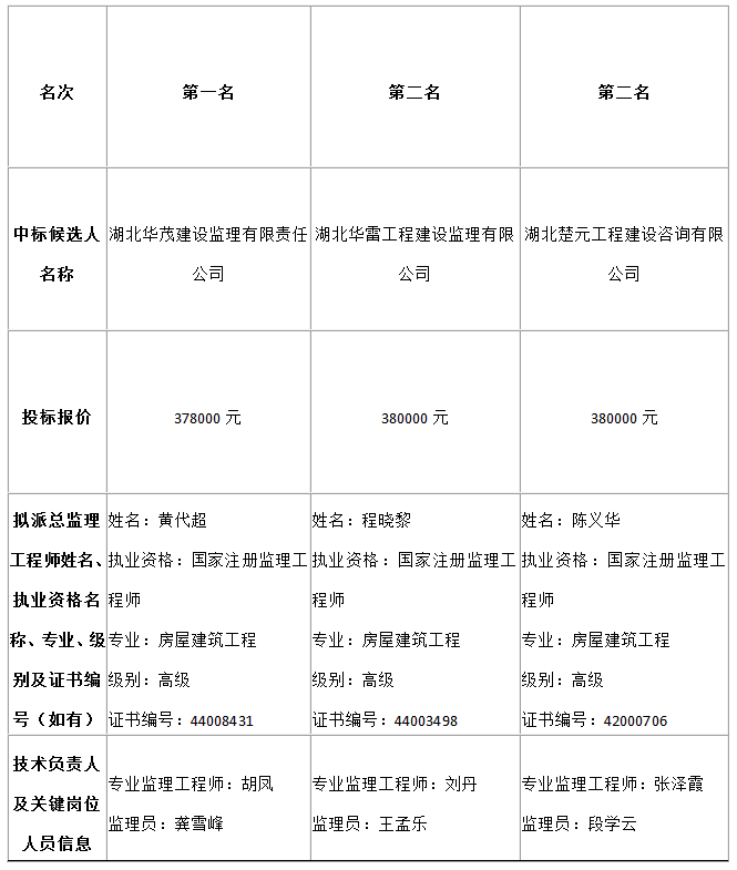
二、中标候选人情况
.png)
三、公示时间
公示期为2019年12月4日至2019年12月6日(北京时间)。
四、异议与投诉
投标人或者其他利害关系人对结果有异议的,应在结果公示期内以书面形式向招标人提出,招标人将自收到异议之日起3日内作出书面答复。作出答复前,将暂停招投标活动。
投标人或者其他利害关系人对招标人答复仍持有异议的,应当在收到答复之日起10日内持招标人的答复及投诉书,向监督部门提出投诉。
五、联系方式
1、招标人:松滋金松工业投资开发有限公司
地址:松滋市新江口镇贺炳炎大道266号
联系人:喻海丰
电话(传真):13872386888
2、招标代理机构:湖北永诚工程咨询有限公司
地址:松滋市新江口镇白云花园东北门湖北永诚
联系人:赵弦
电话(传真):13397217717
3、监督部门:sunbet申愽官网党务纪检室
地址:松滋市新江口镇贺炳炎大道266号
联系人:刘女士
电话(传真):0716-6227721